build.prop编辑器 build.prop编辑器

build.prop编辑器

  • 类别:系统安全
  • 大小:4.32M
  • 更新:2025-10-10 14:09:53
  • 版本:v1.0
软件简介

软件介绍

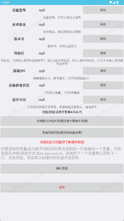
build.prop编辑器(Build.prop Editor)是一款专注于系统配置优化的实用型玩机工具,界面简洁且完全支持中文操作,适合各类安卓用户轻松上手。通过该应用,用户可直接修改手机核心系统文件build.prop,实现对设备型号、Android版本、屏幕DPI、导航栏样式等多项系统信息的自定义调整。此外,还支持设备静音设置、显示方向控制等功能,并允许添加自定义配置,满足进阶玩家的个性化需求。

软件优势

  1. 免Recovery操作,一键修改机型信息,轻松变身“新旗舰”
  2. 自动备份原始build.prop文件,异常时可快速恢复
  3. 内置200+热门机型模板,点选即可切换设备标识
  4. 具备语法高亮与关键字段保护机制,防止误删出错
  5. 支持修改后软重启生效,无需刷机或硬格

使用教程

  1. 打开build.prop编辑器,根据提示将build.prop文件放入指定目录
  2. 确认文件已放置后,点击“我已放置”继续操作
  3. 在功能列表中选择需要修改的项目(如设备型号、安卓版本等)
  4. 点击对应选项进行编辑或启用预设模板
  5. 可添加自定义字段扩展功能,保存后软重启使设置生效

更新日志

v1.0:首发版本,全面兼容Android 5至Android 14系统,基础功能完整上线,支持文件编辑、模板切换、备份还原及配置导出分享。

软件截图
推荐内容
更多
光遇织光季家具兑换方法一览

光遇织光季在近期正式更新上线,每个季节都有着许多全新内容和资讯可以让你来体验,不少刚体验的小伙伴想要知道

2026-02-02
绝区零千夏技能爆料一览

绝区零2.6版本将在本周正式更新上线,上周的前瞻直播官方给玩家们带来关于最新版本的卡池信息和相关活动内容,

2026-02-02
明日方舟终末地全干员喜欢礼物一览

明日方舟终末地一款画面相当不错近期非常火爆的大型二次元冒险游戏,这里有相当多好看的干员可以让你来抽取并

2026-02-02
绝区零2.6版本更新时间一览

绝区零2.6版本前瞻特别节目在上周末正式播出,官方给玩家们带来了许多关于最新版本的相关资讯和上线时间,不少

2026-02-02
蛋仔派对×小马宝莉联动定档2月17日 联动外观将登场

蛋仔派对近日宣布了跟“小马宝莉”的重磅联动!并且时间定档在了2月17日,此次联动将会上新很多外观,各种小马宝

2026-02-02
失控进化终极测试明日将开测 开放资格预下载已开启

由腾讯光子工作室群研发的开放世界生存进化手游《失控进化》宣布,终极测试将于明日正式开启,目前测试资格预下

2026-02-02