软件简介
233游乐园能给大家提供各种游戏资源,让所有的用户都能挑选到自己喜欢的游戏,打发业余时间,顶尖的搜索技术可以节省搜索的时间,输入关键词就能够快速查找,支持的游戏类型特别多,对游戏也进行了合理的分类,后期还会不断的更新,有需要的赶快来下载吧,环境特别干净,没有广告。
软件功能
每天推荐更新热门小游戏,更好的帮助你来找到新的游戏体验到新的乐趣内容。
多人在线,实时竞赛,游戏过程中,发现更多有趣的对手,并且战胜他们吧。
精选好玩的挑战游戏,操作容易,轻松上手,课间工作之余,随手与对手来一局挑战游戏吧。
游戏都有自带的游戏互动圈,让你找到志同道合的朋友,认识更多的朋友,一起畅享游戏。
这里还有一手新游爆料信息、体验服提醒、实用攻略、游戏工具、有趣。。,助您走向游戏发烧友之路。
发表游戏评价,共建高品质游戏交流社区,与千万游戏爱好者交流心得,与开发者直接沟通。
软件特色
喜欢的游戏可以评价,点赞,或者分享给自己的朋友。
提供正版游戏下载服务,无需担心游戏来源的安全问题。
平台上所有的游戏资源都是免费让大家使用的,没有隐藏的收费项目。
真实的展现自我,让你足不出户也能认识更多的朋友,享受社交带来的快乐。
准备有很多装饰品,可以按照自己的喜好自定义装扮风格,也可以随时切换头像。
每天都有各种各样的活动,促进玩家与其他用户的交流,还能通过完成小任务赚取零花钱。
可以浏览各种有趣的帖子,关注喜欢的用户,与其他用户展开互动交流,分享游戏心得和乐趣。
软件亮点
发挥你的聪明才智,完成平台给出的任务要求,享受模拟游戏的乐趣。
压缩使用流量到正常消耗的50%,让你在享受游戏的同时,也能节省流量。
每天都会推送更新颖的游戏资讯,还可以提供很多游戏道具和游戏皮肤,快来领取吧。
每天登录可以领到丰厚的福利,喜欢的游戏,轻轻点击就能收藏起来,有更新会得到提醒。
里面有各种各样的游戏圈子,加入圈子可以和更多的朋友探讨游戏话题,观看精彩的游戏。。。
挑战游戏设立万元奖金池,只要参与游戏,即可分得专属奖金,人人有份,多玩多得。
软件优势
每天都会抓取很多游戏,存放在游戏库中,可以随机寻找你想玩的游戏。
玩过的游戏、收藏的游戏在这里都可以找到,还有热门的游戏活动和其它功能。
排行榜主要分为人气、最新、飙升、下载和期待榜,可以轻松找到近期热门游戏。
为开发者提供了一套实用便捷的后台,能够快速提交你的游戏或应用。
在游戏介绍页面的攻略板块,为你带来深度攻略和游戏资讯,同时提供对应的游戏工具。
233乐园怎么申请退款
1、首先在本站免费下载安装233乐园,进入软件之后,点击“我的”板块;

2、在这里点击“客服。。”;

3、选择充值问题;

4、如是未成年充值,则可以选择第一项“未成年充值退款”;

5、然后在微信搜索“龙威互动客服中心”公众号,关注;

6、关注之后选择“充值退款”,不要急着申请,可以先点击申请注意事项;

7、先在下面看看退款的注意事项;

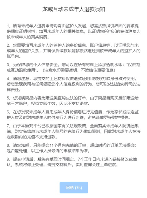
8、然后点击“申请。。”,进入之后会有未成年人退款须知,这里也要注意看哦!

9、看玩之后需要准备以下材料,
身份证明
材料1:未成年人出生证明
材料2:监护人户口簿户主页
材料2:监护人户口簿的个人页
材料2:未成年(小孩)户口簿个人页
拍摄一段您的小孩玩游戏的。。
充值的游戏区服、游戏ID截图
账号实名认证人手持身份证照片
账号实名认证人与未成年人关系证明

10、以及消费证明和特殊材料证明
消费证明:支付渠道流水证明;
特殊材料证明:能证明是孩子充值的材料包括但不仅限于:游戏内聊天记录,充值时的监控。。等。

整理完以上材料之后就可以提交了,提交之后工作人员会进行审核,申请结果以工作人员最终审核的为准哦!
软件截图